【学校简介】
浙大宁波理工学院坐落于“书藏古今、港通天下”的历史文化名城、国际港口城市——浙江省宁波市。学校前身为浙江大学宁波理工学院,成立于2001年6月;2020年,经教育部批准转设为“浙江省管理、宁波市举办、浙江大学支持”的全日制公办普通本科高校。当前,学校按照“立足宁波、依托浙大、放眼全球”发展思路,全面建设“省内一流,全国百强”高水平创新性应用型大学,全方位提高办学层次和办学水平。
【学院简介】
信息科学与工程学院成立于2001年,历经二十余载,形成了控制科学与工程,信息与通信工程为主干的学科体系。现有自动化、电子信息工程、电气工程及其自动化3个本科专业。学院重视打造一支学历高、专业精、能力强的高水平师资队伍。聚焦前沿科技,注重以产教融合、科教融合促进学科、专业跃升发展,不断提升人才培养质量。
【海天集团简介】
海天集团创建于1966年,秉持“装备中国,装备世界”的梦想,经50余年的艰苦创业,现已发展成为总资产超百亿的大型跨国公司。集团下辖六大制造企业(海天国际HK01882、海天精工SH601882、海天驱动、海天金属、海天智联、海天光机)及其附属70余家海内外子公司,产品及客户遍布全球130多个国家和地区。2023年度集团销售收入超330亿元,总资产超300亿元,品牌价值190.15亿元,现拥有员工10000多人。
◼中国塑料机械工业协会会长单位
◼全国首批制造业单项冠军示范企业
◼全国首批创新型企业
◼国家级企业技术中心、博士后工作站
◼国家重点高新技术企业,获国家科技进步奖
◼重点培育和发展的中国出口名牌。
一、企业博士后及人才引进的基本要求
热爱教育事业,理想信念坚定,师德高尚,学风正派,治学严谨,具有良好的合作精神,身心健康,全职到岗工作。完成企业博士后工作年限后可直接作为信息学院相应人才类别予以引进,企业博士后引进面试由校企协同完成。
1.已获得博士学位,获得学位时间不超过3年;
2.年龄在35周岁以下,品学兼优,身体健康;
3.具有较强的科研能力、敬业精神和创新能力;
4.能够保证在站期间全职从事博士后研究工作。
5.能积极参与校-院-企三者互动,促进校企协同育人共同体深度融合,参与学校学院相关领域学科建设、专业建设和平台建设,同时促进学生定向企业的实习指导。
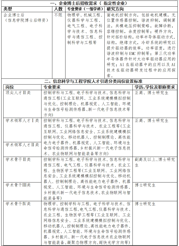
二、招聘岗位

三、人才引进待遇

人才引进待遇按照引进当年学校人才引进政策待遇执行,详见学校相关链接。
四、申请流程
请将个人简历(包括个人基本信息、学习和工作经历、主要学术成果等)发送至:iseoffice@nbt.edu.cn,邮件标题为"海天企业博士后+合作导师+姓名+学科方向"。
五、垂询方式
联系人:杜老师、周老师
联系电话:+86-0574-88229505;+86-13645740127;
+86-0574-88130026;+86-15888515244。
学校网址:www.nbt.edu.cn
电子邮箱:zrsc@nbt.edu.cn;iseoffice@nbt.edu.cn
通讯地址:宁波市钱湖南路1号,浙大宁波理工学院人事处(行政楼511办公室),信息学院石麟大楼905办公室
备注:相关信息详见如下链接
(一)浙大宁波理工学院2024高层次人才招聘公告
https://mp.weixin.qq.com/s/81CwM8o0zgBJrchbzwm-_w
(二)浙大宁波理工学院官网https://www.nbt.edu.cn/index.htm
(三)信息科学与工程学院官网https://xxfy.nbt.edu.cn/
(四)海天集团网址https://www.haitian.com